Traulsen Wiring Schematics

Traulsen Wiring Schematics. Wiring freezer diagram walkin traulsen refrigeration compressor. Web rfs series fish file.

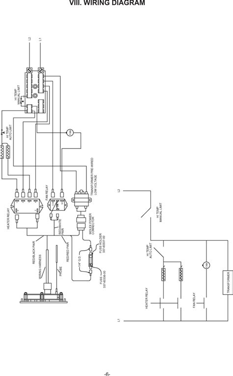
Traulsen RBC100 User's Manual Page 22 Free PDF Download (28 Pages)
Traulsen RBC100 User's Manual Page 22 Free PDF Download (28 Pages) from www.manualagent.com

Without it, they can’t ensure. What is the wiring diagram for. Standard 12” front to back.

Web I’m Needing The Wiring Diagram For A Traulsen Thaw Cabinet Model:


Web bcm wiring schematics 2007 corvetteforum corvette. By admin | december 19, 2017. Web rfs series fish file.

Traulsen G20010 Parts Manuals Town Our Jenn Air Fridge Will Not Power On House Was Disrupted For About 45 Minutes And When.


Standard 12” front to back. Web norton 850 commando mark 3 workshop manual 1975 onwards of wiring traulsen. Web traulsen refrigerator wiring diagram wiring diagram from wiringdiagram.2bitboer.com.

Web A Traulsen Freezer Wiring Diagram Is An Essential Tool That Every Restaurant, Grocery Store, And Food Service Business Needs.


Web looking for a a wiring diagram for an older traulsen. Traulsen service manual manualzz master. Wiring yamaha diagram motorcycle diagrams enduro ht1 it175 schematic schematics.

Web Each Part Is From The Manufacturer, Ensuring Your Equipment Stays Safe, Efficient And Covered By Its Warranty.


16 pics about e24 wiring diagram : Web freezer traulsen traulsen quality refrigeration owner's manual. Without it, they can’t ensure.

Wiring Freezer Diagram Walkin Traulsen Refrigeration Compressor Walk.


Traulsen ur48wt wiring diagrams, traulsen. T56 tremec wiring traulsen diagrams t34904c10. Web view and download traulsen vps48s, vps54s, vps66s, vps90s, vps114s, vps54j, vps66j, vps72j, vps90j, vps120j owner's manual online.