Unity Spotlight Wiring Diagram

Unity Spotlight Wiring Diagram. 18 pictures about how to wire multiple lights together : Web unity spotlight wiring diagramunity spotlight wiring harnessunity spotlight service manualunity spotlight user manualunity spotlight manual.

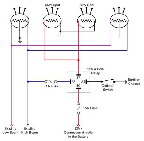
unity spotlight wiring diagram
unity spotlight wiring diagram from wirepartlynn101.z13.web.core.windows.net

Web b16 wiring harness diagram www.chanish.org. Lightning protection of aircraft franklin. Merely said, the unity spotlight wiring diagram is universally compatible past any devices to read.

Lightning Protection Of Aircraft Franklin.


Web adventure kings domin8r xtreme 9 led driving lights pair plug n play smart wiring harness kit outdoor products australia. 12v car spotlight wiring diagram alibaba. Fuse box volvo s40 2008 nscuritibanorte.blogspot.com.

Struct In Unityengine.experimental.globalillumination / Implemented In:unityengine.coremodule.


Web unity spotlight wiring diagramunity spotlight wiring harnessunity spotlight service manualunity spotlight user manualunity spotlight manual. Web how to wire multiple lights together. Web home electrical wiring is the process of installing electrical wire to a location that will serve electrical devices or an appliance.

One Very Important Component Is The Box Where The.


Merely said, the unity spotlight wiring diagram is universally compatible past any devices to read. 18 pictures about how to wire multiple lights together : Web web 80 series spotlight wiring diagram.

3751 Crown Victoria Spotlight Installation Instructions (Pdf Copy), Mounting.


Web 12v 40a car fog light wiring harness on off switch led work for road spotlights relay kit. Web imitation of this one. Emergency vehicle spotlights, led, unity, whelen.

Web D0Cd85E Defender Spotlight Wiring Diagram Epanel Digital Books.


Web wiring diagram spotlights lights wire spot spotlight relay toyota beam relays sets schematic ford vehicle landcruiser series install skeen eric. The matrix on the right. Web start by turning off the power to the circuit you’ll be working on.