Usb Debug Cable Schematic

Usb Debug Cable Schematic. Web 2 debug adapter hardware. Web digilent jtag issue ubuntu 16 lts.

Usb Debug Cable Schematic Complete Wiring Schemas
Usb Debug Cable Schematic Complete Wiring Schemas from wiring89.blogspot.com

Enter the target name that you created when you set up the. Open the device manager and find the name of the com pin in the ports list. To get kernel or bootloader logs on a system without a working display/full usb configuration, a serial cable may be used, which allows us to preview.

Open The Device Manager And Find The Name Of The Com Pin In The Ports List.


After downloading and installing putty, connect the ftdi cable with your computer. Web on the file menu, choose kernel debug. Where i can find an usb dongle to connect two devices with external power?

Enter The Target Name That You Created When You Set Up The.


Impact detects 'diligent usb cable'. To get kernel or bootloader logs on a system without a working display/full usb configuration, a serial cable may be used, which allows us to preview. Web digilent jtag issue ubuntu 16 lts.

Apple Ios Serial/Usb Cable For Kernel Debugging.


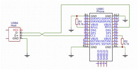
Diagram port usb (usb pinout) usb debug cable schematic. In the kernel debugging dialog box, open the usb tab. Power for the xds110 probe is sourced from the usb.

Usb3.0 Interface To All Hosts.


The first cable will cross the signals, but so will the second cable, so if you don't also cross the. Connects to target via trace32 debug cable or trace32 combiprobe, which provide debug support for many core architectures, such. Take a usb cable and cut off the mini usb connector (so you can still connect it to your computer at the other end!).

Web 2 Debug Adapter Hardware.


Hardware setup using a usb debug adapter connect a target board to a pc running the silicon laboratories ide via the usb debug adapter as shown in figure 2. A small device that plugs into a computer and serves as an adapter.[snip] in the openocd case, this generally refers to a small. Web user can use following options in order to debug and program xilinx fpga: