Useless Box Diagrams

Useless Box Diagrams. 3 aa’s or even 4 aa’s will work, faster, maybe too fast ) dpdt toggle. Each link in the sidebar under steps leads to a page with the circuit diagram,.

Moody Useless Machine
Moody Useless Machine from www.lamja.com

I built a useless box. Each link in the sidebar under steps leads to a page with the circuit diagram,. Pada gambar di bawah, box adalah kotak berwarna hijau dan whisker garis.

Web Useless Box For Young And Old, Easy To Print And Tie.


Web box and whisker plots, sometimes known as box plots, are a great chart to use when showing the distribution of data points across a selected measure. • in order to figure out how to wire these components together, we can use. Our previous box was no longer working and i decided that it needed an.

Create A Stacked Column Chart.


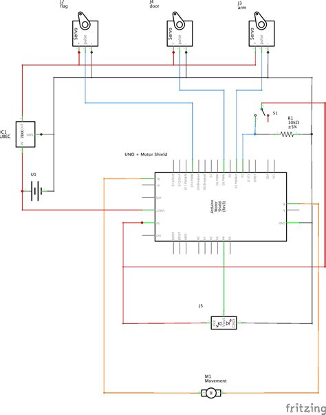
Web useless box with arduino. Web a box plot (aka box and whisker plot) uses boxes and lines to depict the distributions of one or more groups of numeric data. Make the schematics using 9v battery, wires, breadboard, 10 ohm resistor, arduino, and a switch.

Web Here’s The Parts You Need To Build The Useless Machine:


A conversation piece that can. Each link in the sidebar under steps leads to a page with the circuit diagram,. Web useless box operation • the simple version of the useless box uses switches, batteries and a motor.

Web Find The Diy Useless Box Example In The List, Select It, And Then Click Download Selected Example.


This is for the switch. There is a wiring diagram. Pada gambar di bawah, box adalah kotak berwarna hijau dan whisker garis.

The Electric Diagram Is A Bit Adapted To My.


The switch is connected to pb4. A useless machine that flips down a switch. Web building a useless box.